Matrix Paradigm
AMPS is a ‘matrix paradigm’ for the strategic management of major infrastructure projects. It is a methodology based on proven research into the repeatability and influencing factors that determine the success or failure of a major infrastructure project. AMPS offers a unique approach that integrates and collaborates with all interested parties to make sure they are aligned before moving forward so as to avert duplication and wasted effort.

Investment cycles
Major projects offer unique challenges to clients/sponsors at the front-end of the investment cycle. AMPS recognises this phenomenon and creates a matrix that combines this with the management cycle – the Investment Management Cycle. There are three phases (Planning, Development, Implementation) with three levels (Strategic, Program (Tactical), Project (Operational)).
AMPS created ‘6 Tiles’ that reflect the significance of decisions and level of control in a 2 dimensional matrix of investment and management. Each ‘Tile’ has a parallel function with key aims and objectives under a ‘stage-gate’ decision point process.
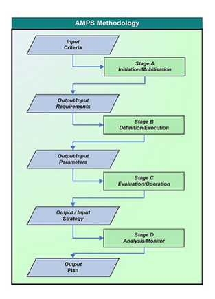
Within each ‘Tile’ there are 9 components and 4 stages. AMPS vertically aligns all processes that are required to work together and share information for a successful major project. Each process has a set of required inputs and required outputs for each stage.
Each process has a process flow diagram for each stage, A to D. The work process map activity descriptions form the basis of the activities in the Work Breakdown Structure (WBS). Process maps also act as a framework for best practice, guidelines and work instructions.

AMPS Methodology
Nine Components:
The successful development and delivery of a major project requires the effective coordination of specialist resources. In AMPS the different types of knowledge required to create the outputs at any given stage in the investment lifecycle have been classified and grouped within nine components


Advanced Major Projects System (AMPS)
A Novel Methodology
Four Stages
AMPS management philosophy is to always make decisions only when you need to and only on an informed basis. That makes information availability and alignment of key components crucial if the client wants to make the right decision.
Key Points
-
There are 4 stages within each Phase ‘Tile’
-
Each stage has required Inputs and Outputs
-
These Inputs and Outputs will be reviewed during the project
Assessment reviews will be carried out intermittently throughout the life-cycle of the project on the required outputs, established by AMPS, to progress the project. There will be a random selection of the nine components during each stage (A to D), during each of the investment phases described above.

